aoi学院

Aisaka's Blog, School of Aoi, Aisaka University

Android-四大组件-Activity生命周期

Activity生命周期

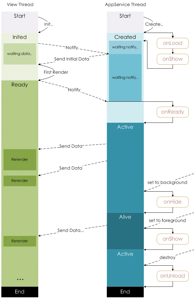
小程序的生命周期(左图)与Android Activity生命周期(右图)类似

生命周期:onCreate() -> onStart() - > onResume() -> onPause() -> onStop() -> onDestroy()

  1. onCreate()(必须实现)

    系统首次创建Activity时触发,Activity会在创建后进入“已创建”状态。该逻辑在Activity的整个生命周期中只发生一次,所以只需执行基本的应用启动逻辑,例如将数据绑定到列表、将Activity与ViewModel关联的initView()方法、实例化某些类作用域变量、实现点击事件的initListener()方法等。

    若有生命周期感知型组件与Activity生命周期相关联,则组件会收到ON_CREATE事件,系统将调用带有@OnLifecycleEvent注释的方法。(这个还未实操过)

    官方示例中,在onCreate()里声明界面(通过资源ID R.layout.*传递给setContentView()来指定XML布局文件)、定义成员变量、配置某些界面。

    调用onCreate()后,Activity进入”已开始“状态,系统会相继调用onStart()和onResume()方法。

  2. onStart()

    Activity进入”已开始“状态后,系统会调用此回调方法。onStart()调用使Activity对用户可见,应用会为Activity进入前台并支持互动做准备,比如通过此方法来初始化维护界面的代码。

    同理,相关联的生命周期感知型组件会受到ON_START事件。

    此方法会非常快速完成,并与”已开始“状态一样不会长时间处于该状态。一旦回调结束,Activity便进入”已恢复“状态,调用onResume()方法。

  3. onResume()

    处于该”已恢复“状态时,Activity来到前台,调用onResume()回调。此时是应用与用户互动的状态,会一直保持该状态直至某些事件发生让应用失焦,比如手机来电、跳转至另一个Activity、设备屏幕关闭等。

    同理,相关联的生命周期感知型组件会受到ON_RESUME事件。此时,生命周期组件可以启用组件可见并位于前台时需要运行的任何功能,例如启动相机预览。

    当发生中断事件时,Activity进入”已暂停“状态,调用onPause()回调。

    从”已暂停“状态返回”已恢复“状态时,会重新调用onResume()方法。所以应在onResume()中初始化onPause()释放的组件,以及其它必须完成的初始化操作。

    此部分不够熟悉,加一份代码巩固一下,以下是生命周期感知型组件收到ON_RESUME事件时访问相机:

    1
    2
    3
    4
    5
    6
    7
    8
    9
    10
    public class CameraComponent implements LifecycleObserver {
    // ...
    @OnLifecycleEvent(Lifecycle.Event.ON_RESUME)
    public void initializeCamera() {
    if (camera == null) {
    getCamera();
    }
    }
    // ...
    }

    无论在哪个方法中执行初始化操作,都务必使用相对应的生命周期事件来释放资源。例如ON_START事件后初始化某些内容,则需要在ON_STOP事件后释放或终止相应内容;ON_RESUME事件后初始化某些内容,则需要在ON_PAUSE事件后释放或终止相应内容。

  4. onPause()

    此方法视为用户将要离开此Activity的第一个标志,但不意味着Activity会被销毁,而是表示Activity不再位于前台(虽然多窗口下依然可见)。文档中,使用onPause()方法暂停或调整Activity处于“已暂停”时不应继续或受限的操作以及希望很快恢复的操作。

    进入此状态的原因:某些事件中断应用执行;应用失焦;可见但未处于焦点之中。

    同理,相关联的生命周期感知型组件会受到ON_PAUSE事件。此时,生命周期组件可以停止组件未位于前台时无需运行的任何功能,例如停止相机预览。

    还可使用该方法释放系统资源、传感器(例如GPS)手柄,或Activity暂停且用户不需要时影响电池续航时间的任何资源。在多窗口模式中,因“已暂停”的Activity可能仍完全可见,因此需要用onStop()来完全释放、调整与界面相关的资源与操作,提高多窗口模式的用户体验。

    1
    2
    3
    4
    5
    6
    7
    8
    9
    10
    11
    public class JavaCameraComponent implements LifecycleObserver {
    // ...
    @OnLifecycleEvent(Lifecycle.Event.ON_PAUSE)
    public void releaseCamera() {
    if (camera != null) {
    camera.release();
    camera = null;
    }
    }
    // ...
    }

    onPause()调用完毕后Activity会保持此状态,直至恢复为“已恢复”触发onResume()或对用户完全不可见触发onStop()。

  5. onStop()

    若Activity不再对用户可见,说明其进入“已停止”状态,系统调用onStop()回调。例如,新启动的Activity覆盖整个屏幕时,以及Activity已结束运行并即将终止。

    同理,相关联的生命周期感知型组件会受到ON_STOP事件。此时,生命周期组件可以停止组件未显示在屏幕上时无需运行的任何功能。

    在onStop()中,应用应释放或调整在应用对用户不可见时的无用资源。例如,应用暂停动画效果、从精确的位置更新切换为粗略位置更新。在多窗口模式下,使用onStop()而非onPause()可确保与界面相关的工作继续进行。

    应使用onStop()执行CPU相对密集的关闭操作。例如信息保存到数据库(未找到更好时机时)。

    当Activity进入“已停止“状态时,Activity要么返回与用户互动,要么结束运行并消失。若Activity返回,系统将调用onRestart();如果Activity结束运行,系统将调用onDestroy()。

  6. onDestroy()

    销毁Activity之前,系统会调用onDestroy()。例如,Activity即将结束(用户彻底关闭Activity或系统为Activity调用finish()),由于配置变更使得系统暂时销毁Activity(例如设备旋转或多窗口模式)。

    应使用ViewModel对象来包含Activity的相关视图数据,而不是在Activity中加入逻辑来确定Activity被销毁的原因。如果因配置变更而重新创建Activity,ViewModel不必执行任何操作,因为系统将保留ViewModel并将其提供给下一个Activity实例。若不重新创建Activity,ViewModel将调用onCleared()方法,在Activity被销毁前清除所需的任何数据。

    如果Activity即将结束,onDestroy()是Activity收到的最后一个生命周期回调。如果由于配置变更而调用onDestroy(),系统会立即新建Activity实例,然后在新配置中为新实例调用onCreate()。

    onDestroy()回调应释放先前的回调(例如onStop())尚未释放的所有资源。