目前非侵入式脑机接口的商业化步伐快于侵入式,而前者商业化程度最高的领域为睡眠领域。近期,复旦大学附属华山医院、路桥区中医医院、深圳市第二人民医院的联合团队回顾了脑机接口应用于睡眠障碍的研究进展,认为亟需实现“材料—算法—硬件”的深度协同,以及多模态融合,以推动BCI睡眠设备真正进化为可靠、有效的临床诊疗工具。以下为论文摘编。

随着现代社会工作与生活节奏的加快,睡眠障碍已成为一个日益普遍的问题。据世界卫生组织数据,全球睡眠障碍患病率高达 27% 。而在我国有超过 3亿人存在睡眠障碍,普通人群有临床意义的失眠患病率约为 15%。
将脑机接口技术应用于睡眠障碍的诊断与治疗具有重要的意义。BCI可以通过持续采集并分析脑电信号(electroencephalogram, EEG),实时跟踪和分析睡眠状态,从而提供更准确的睡眠评估以及更加个性化的治疗方案。
脑机接口在睡眠障碍研究中的应用
睡眠监测与分期
睡眠分期是评估睡眠质量的重要环节。传统睡眠分期依赖多导睡眠监测(polysomnography, PSG)系 统 采 集 EEG、眼 动(electrooculography, EOG)、肌 电(electromyography, EMG)等信号,由人工以30s为单位手工判读分期。该方法对操作人员依赖性高、耗时长。
相位锁定值(phase locking value, PLV)作为衡量不同脑区脑电振荡之间相位同步程度的指标,广泛用于识别不同睡眠阶段下的神经功能连接状态。研究表明,在深度睡眠阶段(N3期),大脑呈现高度同步化的慢波活动(<1 Hz),特别在前额叶与顶叶区域之间 PLV显著升高;而在清醒期或REM(rapid eye movement sleep,快速眼动睡眠)阶段,该相位同步性明显下降。
BCI系统通过实时计算多通道EEG间的 PLV时序变化,结合机器学习模型,可以实现对不同睡眠分期的自动识别,在部分公开数据集上已达到超过90%的准确率。
因睡眠阶段的 EEG具有复杂性、微弱性和个体差异性,且易受噪声如运动伪影、环境电磁等干扰,为实现更高的信号采集和处理精度,相较于传统研究多基于单通道或双通道 EEG数据,近年来已有 BCI采用多通道电极和信号处理技术,以及算法优化和深度学习技术,实时捕捉睡眠阶段的脑电活动特征,通过 PLV进行特征提取和融合,结合最优频段选择策略,显著提高了睡眠分期的准确性。
有研究【1】显示,在α频带(频率范围为 8~13 Hz)有最好的分类效果,分类结果 准确性高达92.59%。Li等【2】提出一种半监督元学习(semi-supervised meta learning, SSML)方法,通过该方法训练的 BCI应用于睡眠监测中的分类精度可以达到0.83。
近年来,深度学习方法如卷积神经网络(convolutional neural network, CNN)【3】、循环神经网络(recurrent neural network, RNN)【4】和Transformer神经网络【5】在睡眠分期中得到了广泛应用。Guo等【6】提出了一种基于Transformer模型的睡眠分期模型,可灵活适应不同数量的PSG输入通道。模型在跨数据集测试中的表现优于单数据集训练的模型,展现出良好的临床适用性和泛化能力。针对现有模型难以兼顾局部与全局特征的缺陷,浙江大学潘纲教授团队开发的CareSleepNet模型通过引入注意力机制,自适应捕捉EEG的时空特征,显著提升了浅睡期与REM的分类准确率【7】。
睡眠障碍治疗与干预
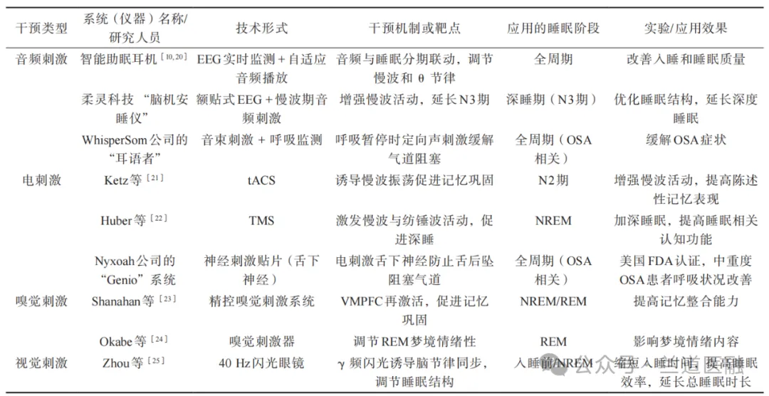
BCI还可以用于睡眠障碍的治疗和干预。根据中国信通院发布的《脑机接口技术发展与应用研究报告(2023年)》,全球有十余家公司利用 BCI技术进行“严肃医疗”领域的睡眠障碍诊治,90%以上的公司采用非侵入式技术路线。见表1。

注:BCI为脑机接口;EEG为脑电信号;OSA为阻塞性睡眠呼吸暂停;tACS为经颅交流电刺激;TMS为经颅磁刺激;NREM为非快速眼动睡眠(Non-rapid Eye Movement);美国 FDA为美国食品药品监督管理局;VMPFC为腹侧前额叶皮质;REM为快速眼动睡眠。
音频刺激干预
目前针对睡眠障碍的干预手段多以音频刺激为主,其核心机制在于:通过声音节律与脑电节律的外源性共振效应,调节睡眠中大脑皮层的慢波振荡(slow oscillations, SOs)和θ节律,从而影响 NREM 与 REM的结构比例,进而提升睡眠质量【6】。
研究表明,慢波节律(通常为0.75~1.00 Hz)是深度睡眠的重要标志,节律性声音刺激如粉红噪音能够诱导皮层神经元同步活动,增强慢波幅度,进而延长深睡时间【8】。Ngo等【9】通过闭环声音刺激实验发现,当音频刺激与个体自身慢波活动精准同步时,可显著增强慢波幅度并提高后续记忆巩固能力。
此外,声音刺激还可能通过丘脑-皮层环路增强神经网络同步性,从而优化神经可塑性与代谢恢复过程【10】。其他研究【11】还提出,θ节律(4~8 Hz)的音频共振可能在 REM调节情绪处理与梦境内容,也为相关干预提供了理论支持。
基于上述机制,柔灵科技有限公司开发的“额贴式脑机安睡仪”通过前额脑电采集实时监测慢波睡眠期脑电活动,并在闭环系统控制下向用户施加低强度声音刺激,从而增强慢波活动、延长深度睡眠时间、优化整体睡眠结构。
在睡眠呼吸障碍治疗方面,美国 WhisperSom公司推出的“耳语者”设备使用传感器监测用户睡眠期间的头部运动和呼吸节律,一旦检测到呼吸暂停症状,便通过定向音束刺激用户以诱发轻微觉醒或体位调整,达到缓解阻塞的目的。
闭环神经反馈与电刺激
除了音频刺激这一干预手段外,也可以将电刺激和脑机闭环系统结合起来治疗睡眠相 关病症。例如,2018年Ketz等【12】研究显示,通过在睡眠期间施加经颅交流电刺激(transcranial alternating current stimulation, tACS),可以诱导N2期SOs的增加,从而有助于提高陈述性记忆,这为利用外部刺激调节睡眠期间的大脑活动以促进记忆形成提供了新的思路。
Huber等【13】在2007年的研究中发现,NREM睡眠期间利用经颅磁刺激(transcranial magnetic stimulation, TMS)可以诱发慢波增强,并导致睡眠的加深。TMS触发的慢波的正波与纺锤波的振幅增加相关,这表明TMS刺激也对纺锤波活动产生了影响。这对于研究大脑睡眠机制以及改善睡眠质量和认知功能可能具有重要意义。
闭环电刺激也被应用在治疗睡眠呼吸障碍上。例如,比利时的 Nyxoah公司开发的用于治疗中重度阻塞性睡眠呼吸暂停(obstructive sleep apnea, OSA)的神经刺激器“Genio”通过了FDA的临床研究认可。该神经刺激器通过贴片粘在下巴下方,它的电极与舌下神经的两个分支接触,在睡眠期间释放电刺激触发舌头后部小幅向前运动,防止舌头后坠并阻塞上气道。
其他干预方式
Shanahan等【14】在2018年的研究中发现,睡眠期间气味引发的腹侧前额叶皮质(ventromedial prefrontal cortex, VMPFC)的重新激活对记忆巩固具有促进作用。
在另一项研究【15】中,研究者发现睡眠中的嗅觉刺激能影响 REM睡眠中梦的情绪性特征。研究者设计了一个精密的嗅觉刺激装置,使其可以对嗅觉刺激进行精确的控制,从而能够研究嗅觉对睡眠过程和相关认知功能的影响。
此外,亦有研究表明,闪光视觉刺激可改善睡眠。Zhou【16】设计了一款40 Hz闪光眼镜用于治疗失眠儿童,并使用 Lunion Stage睡眠实验自动分析系统对睡眠结构进行了分析与呈现,发现40 Hz的闪光治疗可以缩短睡眠潜伏期,减少入睡后清醒时间,从而提高睡眠效率并延长总睡眠时间。
脑机接口应用于睡眠障碍的挑战
构建高效、可靠的闭环干预系统是睡眠 BCI走向实用化的核心挑战之一
首先,系统构建需实现“材料—算法—硬件”的协同优化。新型柔性电极和生物相容性材料有望提升信号采集质量与佩戴舒适度;结合轻量化神经网络与低功耗芯片设计,可满足长时间实时监测与反馈的能效需求。
其次,多模态融合是提升系统性能的重要方向。将脑电与功能近红外光谱(functional near-infrared spectroscopy, fNIRS)、眼动、心率、呼吸等多种生理信号相结合,能够弥补单一信号的局限,实现更精准的睡眠状态识别与干预触发判断。
闭环控制策略本身亦面临技术挑战。系统需实时解析睡眠脑电,在检测到特定波形(如慢波或纺锤波)时自动触发声、电等反馈刺激,以增强深睡眠或改善记忆巩固。然而,如何实现高精度的事件检测与低延迟干预仍是当前研究的难点。
此外,系统的实际部署依赖低功耗边缘计算能力。随着 AI算法向终端迁移,如何在可穿戴设备上实现实时信号处理与闭环控制,同时通过专用芯片与模型压缩技术控制能耗,是系统能否持续运行的关键【17-18】。
睡眠 BCI设备研发与商业化的挑战
中外在BCI睡眠设备的发展路径上形成了差异化格局。欧美更侧重于科研主导的闭环算法验证与高精度设备对标,在神经反馈机制、刺激时序精准控制等核心算法与闭环逻辑上积累了深厚基础,但其大规模商业化闭环设备仍有待突破。
国内则更注重硬件集成与应用推广,更积极地推动消费级产品落地与硬件集成创新。例如柔灵科技的安睡贴片、燧人医疗的“梦邻”多模态设备,在可穿戴形态设计、多模态信号融合以及用户体验优化等方面进展迅速。
然而,国内目前仍存在明显短板:闭环系统整体处于发展初期,多数设备仍以开环模式运行,实时反馈机制不够成熟;算法标准化不足,缺乏统一的睡眠分析与干预规范;临床验证环节薄弱,缺乏多中心、大样本随机对照试验以支撑疗效证据。
未来展望
面向未来,BCI睡眠设备要真正实现从实验室到临床和家庭的广泛落地,必须首先实现“材料—算法—硬件”的深度协同。这包括研发高信噪比、长时稳定、极致舒适的新型柔性干电极/微针电极及生物相容性材料,从根本上解决信号衰减、运动伪影、凝胶干涸及佩戴不适问题,这是设备日常化、长时程应用的基础。
同时,开发低功耗、高能效的轻量化神经网络模型如模型压缩、知识蒸馏等及专用边缘计算芯片,使复杂睡眠分期和实时闭环干预能在可穿戴设备端高效运行。硬件设计也需持续优化,向更符合人体工学的超小型、隐形化、无感佩戴形态如更薄的贴片、集成于枕头或眼罩的设备演进,提升用户依从性。
其次,需深化多模态感知融合,提升干预的精准性与个性化。下一代设备应超越单一EEG,深度整合EEG + fNIRS(脑氧)+EOG+EMG+心电(electrocardiogram, ECG)+呼吸+体动等多维生理信号,构建更全面、稳健的睡眠-觉醒状态及微觉醒、呼吸事件等亚状态识别模型,为个性化、动态自适应的闭环干预提供坚实支撑。在此基础上,重点发展基于实时多模态分析的智能闭环控制逻辑,使设备能在检测到SOs相位、纺锤波出现、呼吸暂停起始等特定靶点事件时,动态触发最优类型(音频刺激、视觉刺激、电刺激、嗅觉刺激)和参数(强度、频率、时序)的个性化刺激。
最后,推动标准化、临床验证与伦理安全框架的建立是设备获得临床认可和广泛应用的关键。目前亟须建立统一的 BCI睡眠设备评估规范、数据标准与算法基准。应开展多中心、大样本量的随机对照临床试验,严格评估不同BCI设备在各种睡眠障碍中的长期疗效、安全性与成本效益,推动BCI睡眠设备从实验室和消费级产品真正进化为可靠、有效的临床诊疗工具。
基金项目:国家自然科学基金资助项目(82202798);上海扬帆专项(22YF1404200);上海市养老科技专项(24YL1900202);深圳市科技计划项目(JCYJ20210324103409023)
第一作者:朱皓,硕士研究生,主治中医师,研究方向:脑机接口与神经康复
通信作者:陈树耿,博士研究生,主管治疗师,研究方向:脑机接口与神经康复
引用格式:朱皓,万力,陈树耿,等.脑机接口应用于睡眠障碍的研究进展[J].现代仪器与医疗,2025,31(05):9-15.
参考文献:
【1】 Xu F, Zhao J, Liu M, et al. Exploration of sleep function connection and classification strategies based on sub-period sleep stages [J]. Front Neurosci, 2023, 16: 1088116.
【2】 Li J, Wang F, Huang H, et al. A novel semi-supervised meta learning method for subject-transfer brain-computer interface[J]. Neural Netw, 2023, 163: 195-204.
【3】 Zhang X, Landsness E C, Miao H, et al. Attention-based CNN-BiLSTM for sleep state classification of spatiotemporal wide-field calcium imaging data[EB/OL]. (2024-01-16)[2025-07-03]. https://arxiv.org/abs/2401.08098.
【4】 Narasimhan R, Gopalan M, Sikkandar M Y, et al. Employing deep-learning approach for the early detection of mild cognitive impairment transitions through the analysis of digital biomarkers[J]. Sensors (Basel), 2023, 23(21): 8867.
【5】 Mostafaei S H, Tanha J, Sharafkhaneh A. A novel deep learning model based on transformer and cross modality attention for classification of sleep stages[J]. J Biomed Inform, 2024, 157: 104689.
【6】 Guo Y, Nowakowski M, Dai W. FlexSleepTransformer: a transformer-based sleep staging model with flexible input channel configurations[J]. Sci Rep, 2024, 14(1): 26312.
【7】 Wang J, Zhao S, Jiang H, et al. CareSleepNet: a hybrid deep learning network for automatic sleep staging [J]. IEEE J Biomed Health Inform, 2024, 28(12): 7392-7405.
【8】 Schade M M, Mathew G M, Roberts D M, et al. Enhancing slow oscillations and increasing N 3 sleep proportion with supervised, non-phase-locked pink noise and other nonstandard auditory stimulation during NREM sleep [J]. Nat Sci Sleep, 2020, 12: 411-429.
【9】 Ngo H V, Martinetz T, Born J, et al. Auditory closed-loop stimulation of the sleep slow oscillation enhances memory[J]. Neuron, 2013, 78(3): 545-553.
【10】 Wei J, Xiao C, Zhang G W, et al. A distributed auditory network mediated by pontine central gray underlies ultra-fast awakening in response to alerting sounds[J]. Curr Biol, 2024, 34(20): 4597-4611.
【11】 Hebron H, Lugli B, Dimitrova R, et al. A closed-loop auditory stimulation approach selectively modulates alpha oscillations and sleep onset dynamics in humans[J]. PLoS Biol, 2024, 22(6): e3002651.
【12】 Ketz N, Jones A P, Bryant N B, et al. Closed-loop slowwave tACS improves sleep-dependent long-term memory generalization by modulating endogenous oscillations [J]. J Neurosci, 2018, 38(33): 7314-7326.
【13】 Huber R, Esser S K, Ferrarelli F, et al. TMS-induced cortical potentiation during wakefulness locally increases slow wave activity during sleep[J]. PLoS One, 2007, 2(3): e276.
【14】 Shanahan L K, Gjorgieva E, Paller K A, et al. Odor-evoked category reactivation in human ventromedial prefrontal cortex during sleep promotes memory consolidation[J]. Elife, 2018, 7: e39681.
【15】 Okabe S, Fukuda K, Mochizuki-Kawai H, et al. Favorite odor induces negative dream emotion during rapid eye movement sleep[J]. Sleep Med, 2018, 47: 72-76.
【16】 Zhou X, He Y, Xu T, et al. 40 Hz light flickering promotes sleep through cortical adenosine signaling[J]. Cell Res, 2024, 34(3): 214-231.
【17】 Liu X Y, Wang W L, Liu M, et al. Recent applications of EEGbased brain-computer-interface in the medical field[J]. Mil Med Res, 2025, 12(1): 14.
【18】Mohamed M, Mohamed N, Kim J G. Advancements in wearable EEG technology for improved home-based sleep monitoring and assessment: a review[J]. Biosensors (Basel), 2023, 13(12): 1019.