本篇学习报告的内容为“基于单通道EEG的高效睡眠分期网络”,所参考论文为《TinySleepNet: An Efficient Deep Learning Model for Sleep Stage Scoring based on Raw Single-Channel EEG》。此论文提出一种根据单通道EEG信号进行睡眠分期的新型神经网络,它是对DeepSleepNet[1]的改进,相比其他深度学习模型,该模型耗费的资源(计算资源和使用的通道)更少、结构更加简单,但准确率可以达到或超过目前已有基于深度学习的睡眠分期模型。相关成果发表于2020年International Conference of the IEEE Engineering in Medicine & Biology Society (EMBC)。
研究背景和内容
睡眠大概占了我们一生1/3的时间,睡眠问题和每个人都息息相关。目前,睡眠障碍已经成为一个日益严重的公共卫生问题;为了诊断睡眠障碍患者的睡眠情况,需要熟练的临床医生对患者的睡眠生理信号进行耗时且繁琐的睡眠分期工作。
随着计算机的发展,已经提出了一些方法实现自动睡眠分期。传统的机器学习方法主要由两部分组成:特征提取和分类。在特征提取阶段,从EEG、EOG或EMG信号使用各种方法提取特征,如傅里叶变化,PSD(功率谱密度)和Hilbert transform(希伯特变换)等。在分类方面,有支持向量机、随机森林、K近邻分类器、朴素贝叶斯等方法。
最近,在自动睡眠分期领域,由于深度学习网络不需要明确的特征提取,特别适合大数据方法,因此涌现出许多采用深度学习网络的算法,它在大型多中心睡眠数据集上提供了具有竞争力的分期性能。
本文采用是单模态的方法,即使用EEG信号实现自动睡眠分期。提出了一种高效的深度学习模型TinySleepNet,以及一种基于原始单通道脑电端到端有效训练模型进行自动睡眠分期的新技术。相比现有深度睡眠分期模型,TinySleepNet有以下优点:
- 所提出的TinySleepNet模型显著减少了对脑电图时期进行睡眠分期所需的模型参数和计算资源的数量;
- 开发了一种新的训练技术,该技术利用数据增强为不同的训练时期生成不同的训练集,以缓解过拟合问题,并帮助训练后的模型对不同数据集更加鲁棒;
- 该架构模型的的通用性更强。在相同的模型架构和训练参数下,模型可以在七个不同环境和不同标准的情况下采集的公共睡眠数据集中,实现了与最先进方法相似(甚至更好)的性能。
方法
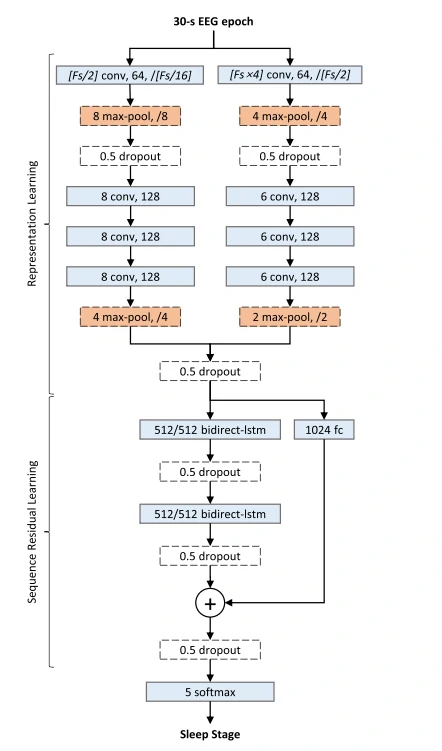
TinySleepNet模型是作者对他们先前提出的DeepSleepNet模型上的改进,该模型可以高效地处理一系列单通道脑电信号,并在多对多方案中产生一系列相同长度的睡眠阶段,分别对应五个睡眠阶段W、N1、N2、N3和REM,遵循AASM(美国睡眠医学学会)手册。模型的总体架构如图1。

表征学习
该模型可以自动对脑电EEG提取特征, 其模型结构的设计参照了经典的VGGNet模型,通过4个堆叠的卷积层提取睡眠EEG的特征。其中,4个卷积层都使用了较大的卷积核(128), 即保留了DeepSleepNet(模型如图2)的一个分支,这样的组合可以构建大的滤波器,但是使用更少的参数。同时,为了防止过拟合,模型还采用了dropout和L1正则化技术。

序列学习
网络的第二部分是单向的循环神经网络RNNs,由单个LSTM层和一个丢弃层组成。这一部分用于学习输入信号的时间信息,因为考虑到睡眠专家会根据前面的阶段确定下一个可能的睡眠阶段的睡眠转换规则,比如说如果当前的睡眠阶段是N1,那么下一个阶段可能就是N1或者N2。与之前的工作DeepSleepNet模型不同,作者使用单向LSTMs,而不是双向LSTMs,以去除对脑电图进行反向处理的需求。这将序列学习所需的计算资源减少了大约一半,因为模型只需要向前考虑各个睡眠时期。
训练方式和数据增强
- 训练方式:为了防止数据不平衡带来的影响,作者在训练时通过设置不同权重的方式缓解数据不平衡问题。通过将N1阶段的权重设置为1.5,将其他阶段的权重设置为1,加权交叉熵损失也用于缓解类不平衡问题,使模型对倾向于对N1阶段的预测,因为N1在数据集的占比明显比其他阶段低(见表一)。

- 数据增强:在信号增强时,将每次睡眠的脑电图信号沿时间轴移动。移位持续时间从脑电图周期持续时间的B%范围内均匀采样。假设B = 10,脑电图周期的持续时间为30秒,移动持续时间将从+3和-3秒的范围内随机选择。这项技术为每个训练周期合成新的脑电信号。在序列增强中,随机选择每次睡眠的脑电图纪元序列的起点。换句话说,在序列开始的几个脑电图时期被随机跳过。跳过量在0到γ的范围内均匀采样,其中0表示没有跳过(即原始序列),γ是最大跳过量。这项技术可以在迷你批次梯度下降中生成新批次的多序列脑电图信号。
实验结果
作者使用从蒙特利尔睡眠研究档案(MASS)和Sleep-EDF获得的七个公共睡眠数据集来评估模型。这些数据集是在不同的环境中收集的,并用不同的睡眠手册进行注释,可以用来证明模型的可推广性。在MASS中有5个子集MASS-SS1、MASS-SS2 MASS-SS3、MASS-SS4、MASS-SS5,除了SS4使用F4-EOG(left)通道,其他4个子集使用C4-EOG(left)通道,因为F4-EOG在这4个子集中不可用。而在Sleep-EDF和其扩展的版本Sleep-EDF-v1中使用FPz-Cz脑电图通道。另外,要强调的一点是作者使用的是原始的信号,没对信号进行任何的预处理(比如滤波)。
作者使用每类精度(PR)、每类召回率(RE)、每类F1评分(F1)、宏观平均F1评分(MF1)、总体准确性(ACC)和科恩卡帕系数(κ)来评模型的性能,结果如表2所示。

总结和思考
深度学习方法在大型睡眠数据集上显示了具有竞争力的分期性能,已经成为自动睡眠分期研究的主流。从目前使用深度学习方法进行睡眠分期的研究看,对自动睡眠阶段分期研究的有以下切入点:
- 从使用较少的资源入手,比如使用单通道、使用更少量的数据或者更少的计算资源实现自动睡眠分期。
- 从使用多模态信号的方法来进行睡眠分期作为切入点,其关键在于如何将多模态的信号有效地结合,从而实现比单模态信号更准确的睡眠分期。
参考链接
https://www.scholat.com/teamwork/showPostMessage.html?id=10178
[1] Wu, C. , Guo, Y. , Dong, H. , & Supratak, A. . DeepSleepNet: A Model for Automatic Sleep Stage Scoring Based on Raw Single-Channel EEG.
原文链接:https://www.sci-hub.ren/10.1109/EMBC44109.2020.9176741
源码: https://github.com/akaraspt/tinysleepnet
参考链接:http://www.assm2021.com/cn/web/index/