
该论文发表于Science Translational Medicine,题目为《A Theoretically Based Index of Consciousness Independent of Sensory Processing and Behavior》。
米兰大学生物医学与临床科学系的Adenauer G. Casali以及比利时列日大学及列日大学医院昏迷科学组和神经学系的Olivia Gosseries为本文共同第一作者。米兰大学生物医学与临床科学系的Marcello Massimini为本文通讯作者。
论文链接:https://www.science.org/doi/10.1126/scitranslmed.3006294
论文概要
论文主要提出了一种名为“扰动复杂性指数”(perturbational complexity index, PCI)的理论驱动指标,可以用于客观评估意识水平,不依赖于感知处理和行为反应。研究团队通过结合经颅磁刺激(TMS)和高密度脑电图(hd-EEG),测量大脑对磁刺激响应的时空信息复杂度,以量化意识状态。实验进行了健康人PCI验证和脑损伤患者应用,结果证明PCI能区分意识水平的梯度变化,且其在单一个体中表现稳定,不受刺激部位或强度显著影响。该研究为意识科学和临床神经学提供了新工具,可能推动意识障碍诊断与监测的革新。
研究背景
意识依赖于大脑能够维持既“集成”又“分化”的复杂活动模式,所谓整合指的是大脑区域间高效互动,形成统一整体(如不同脑区协同处理信息)。分化是各区域保持独特信息处理能力(如视觉与听觉皮层功能分离)。整合与分化的动态平衡反映了大脑的复杂性,意识存在时复杂性高,意识丧失(如睡眠、麻醉)时复杂性降低。在临床上缺乏一种客观的意识水平评估方法,尤其是在脑损伤或麻醉状态下,患者可能无法与外界互动,从而难以评估其意识状态。现有的评估方法往往依赖于患者的行为反应,而这些反应在某些情况下可能并不能准确反映患者的意识状态。
方法与结果分析
(1)TMS-EEG 测量:通过经颅磁刺激(TMS)扰动大脑皮层,使用高密度脑电
图(hd-EEG)记录响应。
(2)算法复杂度分析:
①记录TMS引发的皮层响应(前300ms内)。
②通过非参数统计方法提取显著信号源的时空矩阵(SS(x,t))。
③采用Lempel-Ziv复杂度(LZC)计算这些响应模式的算法复杂度。
④将算法复杂度进行归一化,得到PCI值,具体计算公式如下:
其中,L是序列长度,cL,H(L),源熵。
(3)实验设计:
健康受试者(32人):在清醒、做梦、NREM睡眠、不同麻醉水平(Midazolam、Xenon、Propofol)状态下测量PCI。
脑损伤患者(20人):包括植物状态(VS/UWS)、最低意识状态(MCS)、闭锁综合征(LIS)患者。
(4)实验结果
①PCI 能够有效区分清醒和无意识状态,既考虑了脑活动的广泛性,也关注了响应的复杂性:在图2A中表示清醒状态,可以看到不同皮层区域在不同时间点被激活,产生了一个既广泛又分化的时空活动模式,皮层响应既有“集成性”(多个区域参与)又有“分化性”(响应模式丰富多样),因此具有较高的复杂度。B图表示NREM 睡眠(90V/m),TMS 刺激仅引发了局部、短暂的皮层活动,局部响应表明大脑区域间的互动(集成性)降低,同时响应模式也缺乏多样性(分化性降低),导致复杂度大幅下降。C图表示NREM 睡眠 (160 V/m),增加 TMS 刺激强度后,出现了典型的慢波响应,呈现全局但同质的活动,尽管刺激强度更高,但由于大脑活动缺乏时空分化(所有区域的反应类似且同步),算法压缩后信息内容较低,导致复杂度未显著提升。

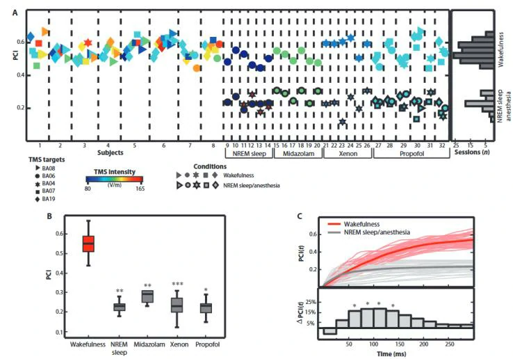
②PCI在健康个体中可以区分意识与无意识状态:在图3A中,不同TMS刺激靶点(如BA04、BA06、BA07等脑区)和刺激强度对PCI无显著影响,表明PCI的稳定性。而图3B通过对比清醒、NREM睡眠、Midazolam麻醉、Xenon麻醉、Propofol麻醉的PCI值,表明PCI可跨不同无意识条件统一量化意识水平,且不同麻醉剂引起的PCI降低模式一致,支持PCI的普适性。图3C中在清醒状态下,PCI在刺激后100 ms左右快速上升,反映脑网络的动态整合能力。而NREM睡眠(无意识状态)下,PCI增长缓慢且趋于平缓,提示脑活动模式单一或局部化。这充分说明PCI在健康人群中的验证逻辑及其作为意识标志物的可靠性。

③PCI对意识水平梯度变化具有敏感性,可量化意识水平的连续变化:图4A中表示6名受试者在不同Propofol麻醉深度下进行了TMS-EEG测量,在清醒状态下PCI处于较高值(0.44-0.67),显示出大脑活动的高复杂性。而在中度镇静PCI下降到0.34-0.42,处于清醒和深度镇静之间。深度镇静下PCI 进一步降低到0.13-0.30,显示大脑活动模式简单、缺乏复杂性。图4B对单一受试者在不同睡眠阶段(包括清醒、睡眠第一阶段S1、NREM、REM睡眠)中测量了PCI。这说明PCI 能够反映意识状态的渐变变化,证明了该指数不仅能区分清醒与无意识,还能识别中间状态。

④PCI可以区分脑损伤患者的意识水平:图5A是通过刺激不同的位点和不同类型的脑损伤患者测量得到的PCI值,而图5A右侧直方图是健康人清醒与无意识状态的PCI分布,通过对照可以证明PCI可清晰区分不同意识障碍类型,且结果与临床行为评估一致。图5B可以看到VS患者PCI值(0.19–0.31)与健康人无意识状态完全重叠,支持其无意识诊断。MCS患者PCI值(0.32–0.49)显著高于VS,提示存在残余意识。LIS患者PCI值(0.51–0.62)与健康清醒者无差异,证明其意识完整但运动功能丧失。

结论
本研究的结果证明了PCI可以区分意识水平的梯度变化,其通过量化大脑对扰动的复杂性响应,为意识评估提供了理论扎实、客观可靠的新方法,突破传统行为依赖的局限,为意识科学和临床实践开辟了新路径,对临床意识障碍患者的意识评估与预后也有重要指导意义。
原文链接
https://www.scholat.com/teamwork/showPostMessage.html?id=16842