aoi学院
Aisaka's Blog, School of Aoi, Aisaka University
首页
关于
分类
20
归档
1034
搜索
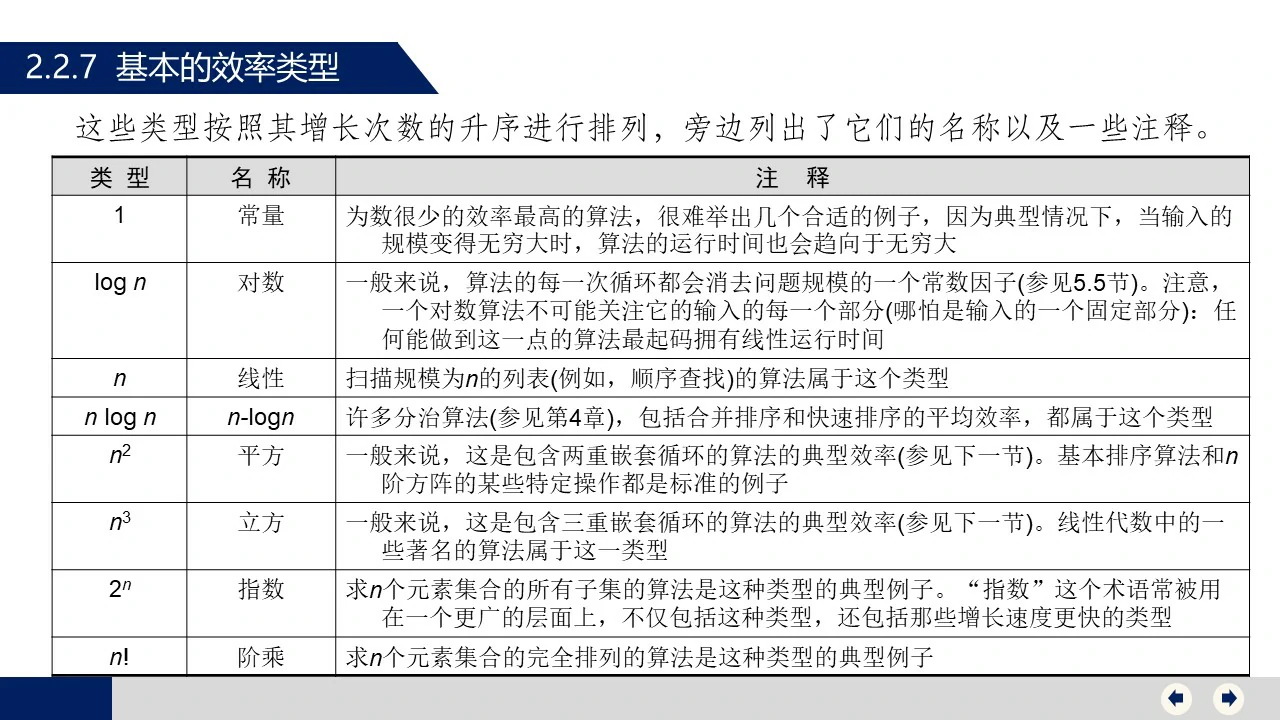
算法设计与分析-第2章
发表于
2022-09-15
分类于
🌙大学课程
阅读次数:
Valine:
本文字数:
0
阅读时长 ≈
1 分钟